ПРОЕКТИРУЕМ И ПРОИЗВОДИМ СТАНЦИИ БЕЗРАЗБОРНОЙ (СИП) МОЙКИ ОБОРУДОВАНИЯ

CIP (Cleaning-In-Place) СИП-мойка — это состоящая из емкостей различного применения и типа, станция, предназначенная для вымывания продукта, промыва и дезинфекции неразборных, труднодоступных мест, таких как трубы и закрытые емкости, промывка которых вручную невозможна в силу их конструктивных особенностей. Все СИП-мойки устроены по одному принципу и имеют общую схему работы. Промывка происходит с помощью прокачки через все оборудование специальных моющих растворов, затем промывки дезинфекционным раствором, чистой водой или обработки паром, после чего отработанные жидкости сливаются в канализацию. Для каждого раствора имеется своя емкость и система подготовки. В процессе мойки контролируется температура и концентрация растворов, а также различные иные параметры установки.



Правильно построенная система позволяет выпускать качественную и безопасную продукцию, значительно снижая затраты на промывку пищевого оборудования. В зависимости от уровня комплектации СИП-мойки, промывка технологических линий возможна в ручном, полуавтоматическом и автоматическом режимах.

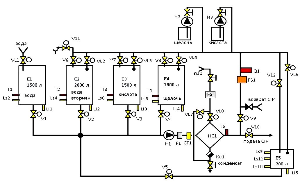
ПРИМЕРНАЯ ТЕХНОЛОГИЧЕСКАЯ СХЕМА И ВИД ЭКРАНА ПАНЕЛИ УПРАВЛЕНИЯ УСТАНОВКИ БЕЗРАЗБОРНОЙ (СИП) МОЙКИ



ПРИМЕР УСТАНОВКИ ЦИРКУЛЯЦИОННОЙ ДЛЯ CIP-МОЙКИ ОБОРУДОВАНИЯ Q=20 000 Л/ЧАС В ФИЛИАЛЕ «НОВОГРУДСКИЕ ДАРЫ» ОАО «ЛИДСКИЙ МОЛОЧНО-КОНСЕРВНЫЙ КОМБИНАТ»



ПРИМЕР УСТАНОВКИСИП МОЙКИ Q=25 М3/ЧАС ДЛЯ ОАО «ВЕРХНЕДВИНСКИЙ МАСЛОСЫРЗАВОД»



РАЗРАБОТАЕМ ПРОЕКТ И ПРОИЗВЕДЕМ ОБОРУДОВАНИЕ ДЛЯ ВАШЕГО ПРОИЗВОДСТВА: +375(17)379-31-65, +375(29)605-15-80, +375(29)663-15-80